View Procedure
| Procedure Name | Mining Licence |
| Description |
|
Category
|
Licence
|
|
Responsible Agency
|
Ministry of Natural Resources & Energy
Address: Geological Survey and Mines Building
Mbabane
Phone:+268 2404 4330
Email: geoswz_dir@realnet.co.sz
|
|
Legal base of the Procedure
|
Explosives Act of 1961
|
|
Fee
|
E25,000.00 large scale
E700 small scale
|
Required Documents
|
No.
|
Type of information
|
Note |
|
1
|
Letter of intent
|
application is made in free form letter |
Process Steps
|
Step 1
|
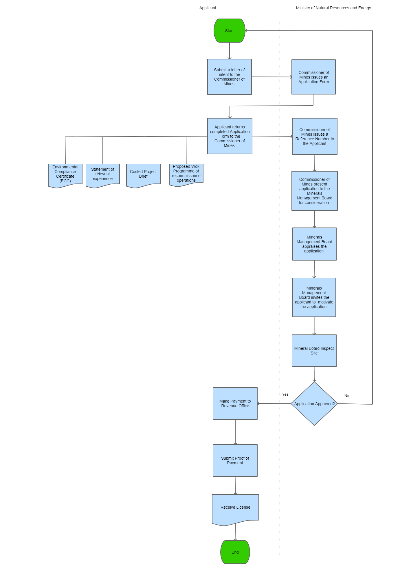
A person who seeks to acquire a mineral right must submit a letter of intent to the Commissioner of Mines stating the desire to acquire a mineral right.
|
|
|
Step 2
|
On receipt of the letter of intent, the Commissioner of Mines shall issue an Application Form to the person for the mineral activity required, namely; reconnaissance, prospecting or mining.
|
|
| Step 3 |
The applicant shall supply the required information in the Application Form and return the completed Application Form to the Commissioner of Mines.
|
|
| Step 4 |
On submission of a completed Application Form, the Commissioner of Mines shall issue a Reference Number to the applicant for ease of reference and subsequent enquiry by the applicant. |
|
| Step 5 |
The Commissioner of Mines shall present the application to the Minerals Management Board for consideration.
|
| Step 6 |
The Minerals Management Board appraises the application taking into consideration of the attachments.
|
| Step 7 |
On satisfactory assessment of the application, the Minerals Management Board invites the applicant to come and motivate the application.
|
| Step 8 |
The Minerals Management Board makes an opinion of the project proposed based on the information supplied in the application form, presentation, motivation and other references made regarding the proposed project.
|
| Step 9 |
Each applicant shall be notified in writing of the outcome of the application within twenty (21) days after appearing before the Minerals Management Board.
|
| Step 10 |
Make Payment to Revenue Offices
|

|
| Category | Procedure |
The following form/s are used in this procedure
This procedure applies to the following measures
| Name | Measure Type | Agency | Description | Comments | Legal Document | Validity To | Measure Class |
| Mining License Requirements | Licensing Requirement | | The Minerals Management Board shall not recommend a mining licence unless it is satisfied that the below requirements are met. | (a).the area of land over which the licence is sought is reasonable having regard to the applicant’s proposed programme of operations;
(b) the applicant has adequate -
(i) financial resources;
(ii) technical competence and
(iii) relevant industry experience to carry out the proposed programme of operations;
(c) the applicant has submitted a costed project brief in the prescribed form;
(d) the applicant’s proposals with respect to the procurement of local goods and services are acceptable;
(e) the applicant’s proposals with respect to community development are acceptable;
(f) the applicant’s proposals with respect to employment and training of citizens of Swaziland are acceptable;
(g) any other information that the Commissioner of Mines may reasonably require for the consideration of the application by the Minerals Management Board.
(h) the proposal of the applicant with respect to the local beneficiation and value addition of minerals is acceptable | Mines and Mineral Act | 09-09-1999 | Good |
127