View Procedure
| Procedure Name | Registration as Explosive Importer | ||||||||||||||||||||||||||||||
|---|---|---|---|---|---|---|---|---|---|---|---|---|---|---|---|---|---|---|---|---|---|---|---|---|---|---|---|---|---|---|---|
| Description |
Required Documents
| ||||||||||||||||||||||||||||||
| Category | Import |
The following form/s are used in this procedure
| Title | Description | Created Date | Updated Date | Issued By | ![]() |
|---|---|---|---|---|---|
| No results found. | |||||
This procedure applies to the following measures
| Name | Measure Type | Agency | Description | Comments | Legal Document | Validity To | Measure Class |
|---|---|---|---|---|---|---|---|
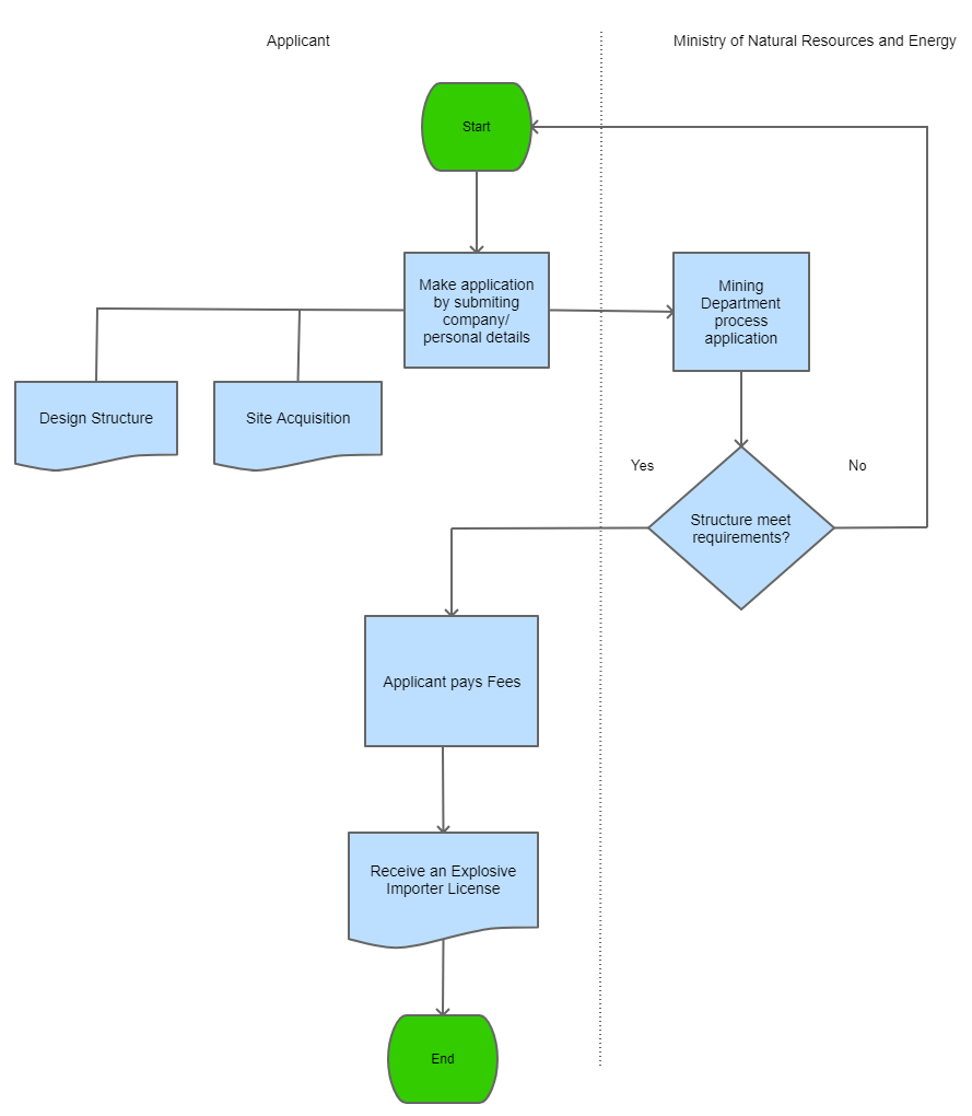
| Registration as Explosive Importer | Licensing Requirement | Requirements an applicant should meet in order to be a fully registered importer of explosives and it is renewable in a yearly basis | - The site in which the applicant intend to construct the explosive storage should be away from where people are residing - An applicant should submit a design structure to proof that the structure meet all the requirements - During the construction of the structure an applicant should adhere to the approved design structure, it should have Fitment in the inside and outside, thermometer inside, complete concrete and earth mount outside | Explosives Act of 1961 | 09-09-1999 | Good |

