View Procedure
| Procedure Name | Equipment Type Approval/Acceptance Procedure |
| Description |
|
Category
|
Electronic Communications Equipment Approval Certificate
|
|
Responsible Agency
|
Eswatini Communications Commission
Address: Sibekelo Building, Fourth Floor North Wing, Mbabane, Eswatini
PO Box 7811,
Mbabane,
H100,
Eswatini,
Phone: (+268) 2404 7000
Email: info@sccom.org.sz
|
|
Legal base of the Procedure
|
Eswatini Communications Commissions Act, 2013
Electronic Communications Act, 2013
The Electronic Communications (Importation, Type Approval and Distribution of Communications Equipment) Regulation, 2016
|
|
Fee
|
Charges apply to processing the certificate application and can vary up to E4000.
|
Required Documents
|
No.
|
Type of information
|
Note |
|
1
|
Completed application form available from the Commission website
|
The Commission is in the process of developing a software application to manage the application, processing and issue of certificates electronically but have yet to roll this system out.
|
| 2 |
Test report not older than 5 years |
| 3 |
Technical specification, physical operational, installation and user information for equipment |
| 4 |
Type approval request based on non-ETSI standard |
Process Steps
|
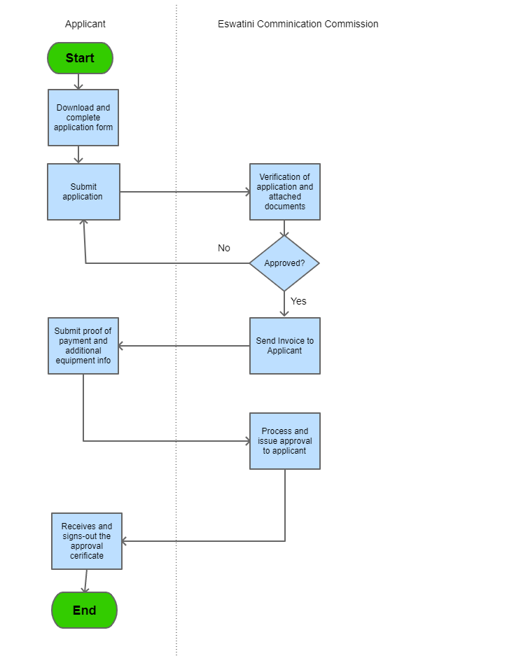
Step 1
|
The applicant downloads an application form from the Commission website and completes.
|
|
|
Step 2
|
The applicant submits the application together with the supporting documents to the Technical Services department.
|
|
| Step 3 |
The Technical Officer reviews the application, within six days
-if satisfied forwards to Finance Office who sends an invoice
-if application found to be incomplete or missing/incomplete information supplied returns application to applicant.
|
|
| Step 4 |
The applicant makes payment at the Finance Offices or through providing copy of EFT by email.
Finance Officer verifies payment and returns application to TO
|
| Step 5 |
The Technical Officer prepares the Certificate and forwards to the General Manager (Sign and stamp).. |
| Step 6 |
The TO sends a scanned copy of the certificate to the applicant, while hardcopy is posted. |
| Step 7 |
A copy of permit is filed by the department, with Commission website updated to add the new certificate details |

|
| Category | Procedure |
The following form/s are used in this procedure
This procedure applies to the following measures
| Name | Measure Type | Agency | Description | Comments | Legal Document | Validity To | Measure Class |
| No results found. |